景田集团拟对2026年度部分成品常温运输服务进行公开招募,欢迎国内符合资质的单位投标,现将相关事宜公布如下:
一、 业务标的:
1.1、 起运点:景田集团各工厂
1.2、 项目区域:始发地-全国
1.3、 运输产品:矿泉水、纯净水
1.4、 运输类型:汽运、海运
1.5、 预计运输量:贵州:5万吨、河北:10万吨、河南:3万吨、山东:28万吨、天津:12万吨、西藏:1万吨、云南:5万吨、浙江:10万吨、陕西:3万吨。
1.6、 装货卸货要求:工厂负责装车,客户负责卸货。
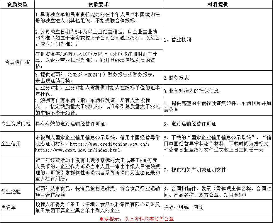
二、 资质要求:

一、 投标及中标:
3.1、 投标日期: 2025年11月14日前将投标资料送达,逾期视为无效标书;
3.2、 中标公布日期: 2026年2月16日前;
3.3、 中标结果公布景田官网http://www.ganten.com.cn/news.html;
二、 投标保证金
4.1、 投标保证金金额:10万元人民币;
4.2、 保证金退回:自公布投标结果之日起45个工作日内一次性全额无息退回未中标企业保证金;
4.3、 如投标企业已有缴纳10万元保证金的,免缴本次投标保证金。需要提供保证金缴纳凭证。
4.4、 投标后,中标企业因自身原因弃标的,既主观原因导致的弃标行为,如:报价失误、弃标等,其投标保证金则应被“没收”,不予退还;
4.5、 保证金缴纳账户:
账户:景田(深圳)食品饮料集团有限公司
账号:1100 2883 3817 01
开户行:平安银行深圳华侨城支行
银行联行号:307584008329
汇款备注:“2026年物流投标保证金”
三、 投标书要求
5.1、 报价单
5.1.1、报价单一式一份并盖公章;
5.1.2、附件一(excel格式)、附件二(word格式)、附件三(excel格式)、提供电子版报价单及投标书等存入U盘;
5.1.3、以上资料请提供纸质,每页均需加盖公章。除《报价单》外,全部装订成册。所有文件及资料、U盘请装文件袋并密封;
5.2、 标书
5.2.1、标书封面标识投标公司全称,预留投标联系人、联系电话、邮箱地址;
5.2.2、快递邮寄封面标识《2026年景田集团第二批运输投标》及投标人全称;
5.2.3、投标人按上述要求制作标书邮寄或送到景田总部前台;
5.2.4、自有车辆(指:车辆行驶证上所有人为投标人):核定载质量大于32吨的、或准牵引总质量大于38吨的车辆不少于20台;(须提供完整的车辆行驶证复印件、车辆相片并加盖公章);
5.2.5、投标方式:邮寄送标书
收地址:广东省深圳市南山区龙珠四路二号方大城T2座20层
收件人:刘上彬
收件电话:13713604865
5.3、 保证金
5.3.1、保证金缴纳及退还信息按附件填写完整;
四、 其他事项
6.1、 投标为一次性投标,本次招标不设述标环节。
6.2、 各投标人不论中标与否,均应该对招标文件内容保密。
6.3、 投标人可根据能力选择不同始发工厂投标,即相同运输方式,同一始发工厂至同一省或直辖市须全部投标;
6.4、 合同期限为一年,运费每月结算一次。自收到真实有效的发票之日起45个工作日内将运费转账至对方指定的银行账户;
6.5、 相同始发工厂至送达省或直辖市标的可拆分多家合作企业承运,投标即表示认可标的可拆分,请谨慎投标。
6.6、 景田集团评标结果分为中标线路、后备线路。两种线路同样签署运输合同,原则上中标线路物流承运,后备线路根据实际情况安排后备线路承运。
6.7、 带板运输报价包含提供原路退板运输服务。
6.8、 罗浮山工厂始发带板运输产品需承运商进行围膜操作,包括提供围膜和人工。
6.9、 单瓶、桶容量大于或等于4.5L膜包散装运输需要垫木板,报价包含防护材料费。
6.10、 对于提供虚假资料的投标人,一经查明,取消其投标人资格。投标人参与报价应符合市场公允价,发现恶意投标报价严重悖离市场公允价取消其投标资格。
6.11、 一个企业集团只能以集团的名义或指定旗下一家全资子公司或绝对控股公司参与。
6.12、 投标过程中遇到问题项目咨询邮箱:liushangbin@ganten.com.cn,邮件标题格式为“2026年景田集团第二批物流投标咨询+公司名称”
五、 廉洁监督
7.1、投标人对本次招投标工作中存在的任何单位、人员旨在影响评标结果的活动均可通过拨打该监督电话向景田集团招标事务组进行举报,联系电话:0755 26788887-6020。
(工作日9:00-12:00,13:30-18:00)
景田(深圳)食品饮料集团有限公司
2025年10月13日


全国服务专线
关注百岁山